各位同学:
高等教育自学本科考试,是对自学者进行以学历考试为主的高等教育国家考试,是个人自学、社会助学和国家考试相结合的高等教育形式,自考本科文凭在国内以及国际上都得到承认,学信网终身可查;可用于考证、考研、考公务员、考事业编、出国留学、升职加薪、评职称、人事调动等等。
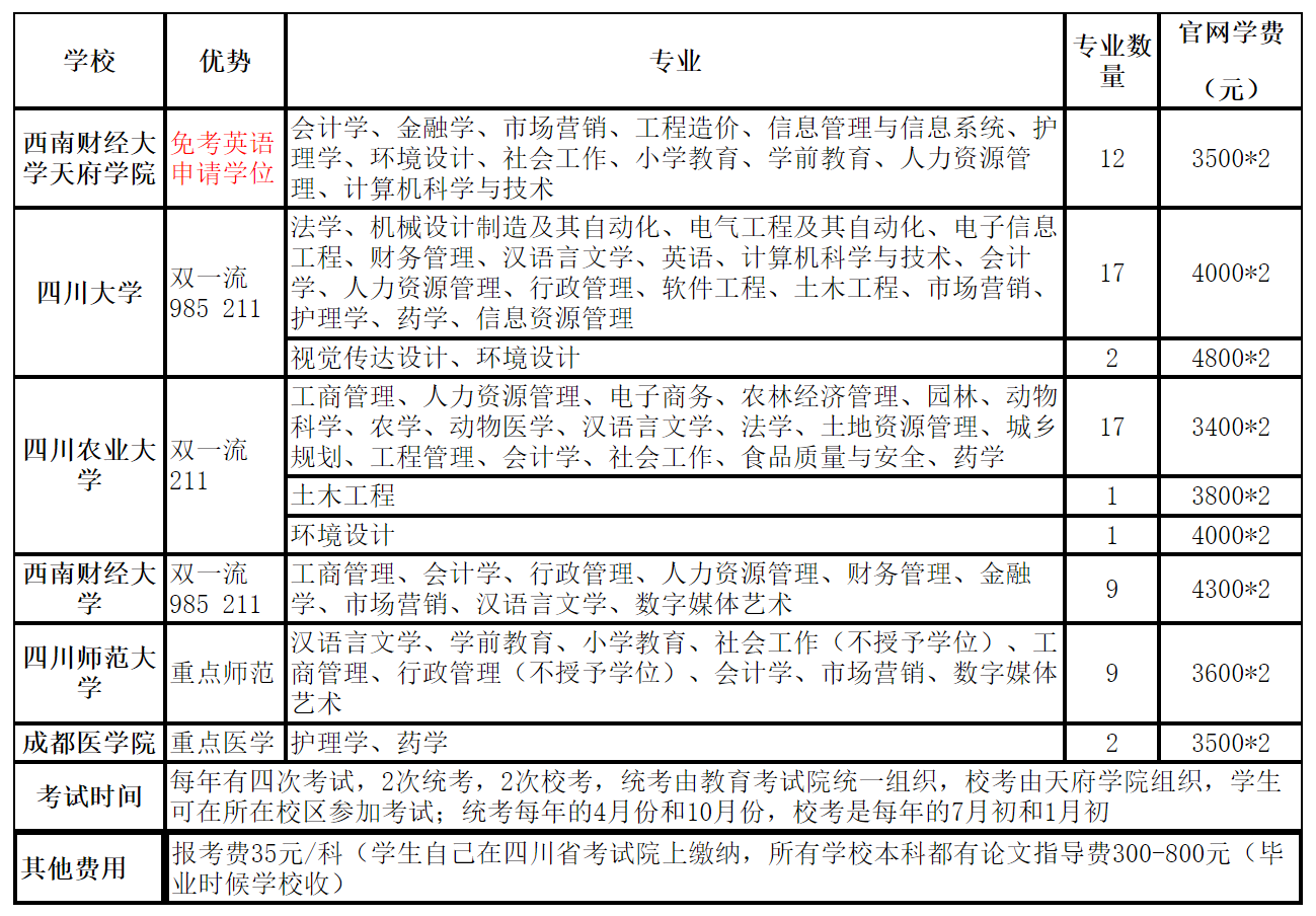
2025年秋季,我校对接引进四川大学、西南财经大学、四川农业大学、四川师范大学、成都医学院五所主考高校的自考本科专业,为学生提供更多的高校及专业选择。
本学期高等教育自学本科报名已开始,现将报名相关事项通知如下:
一、报名对象
我校所有在校专科学生。
二、报名时间
即日起至2025年9月30日。
三、学习及考试方式
1、学生在专科学习同时,同步学习自考本科课程,并在专科就读期间即可参加相关课程考试。
2、采用视频课程教学方式,学生可利用碎片化时间进行学习。每门课程教学服务期为2年。
3、完成两次学费缴费,不设考试次数及考试年限限制。即专科毕业后,可继续考试,已通过课程成绩永久保留,只需完成未通过课程。
四、高校及专业设置

以上大部分自考本科专业可根据本人专科专业并结合个人职业发展规划自由选择,不受专科专业限制,(但护理学专业只限专科护理学专业学生报考,药学专业只限专科药学专业学生报考)。
部分专业和主考学校有“1+X”证书,可以用该证书抵免部分统考科目和校考科目,让考试科目变得更少,达到自考难度低快速拿证的效果,详细可咨询继续教育学院相关工作人员。
五、报名方式
1、扫描下面二维码预报名

2、缴费方式请参考附件《各主考高校报名缴费二维码》
3、如有疑问请联系各校区负责老师:
成都校区:李晓薇 17302827988 / 成莎 13281119710
绵阳校区:李静 15082174502
德阳校区:李双成 17721812203
4、现场咨询地点:
西南财经大学天府学院成都校区东区231办公室
绵阳校区B6-4学历教育中心
德阳校区图书馆5楼525办公室
附件:
继续教育学院
2025年9月16日

2025-09-16